


The coils are mainly wound on a TANDY (Radio Shack) RF choke. Do not discard the original wire removed from the chokes as this will be used. You may want to try using different former material. I built one of these transmitters and wound the coils on some long-thin ferrite beads after gluing some wire in the hole at each end. The beads were about 3mm dia x 15mm long.
.
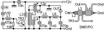
TX
L1 is 28 turns on an RS273-101 former wound with original wire
L2 is 11 turns wound on an RS273-102 former, wound with original wire
T1 primary is 50 turns wound on an RS273-101 former, wound with original wire
T1 secondary is 22 turns wound on top of primary, wound with original wire
.
PA
L1 is 11 turns on an RS273-101 former, wound with original wire
L2 is 100 turns on an RS273-101 former, wound with original wire
L3 is just 3 turnswound over L2 using 22 SWG enameled wire
L4 is 5 turns wound over L2 using 22 SWG enameled wire
L5 is 18 turns 12mm dia x 30mm long using 22 SWG enameled wire
L6 is 18 turns 12mm dia x 30mm long using 22 SWG enameled wire
.
Have fun, de HARRY, Lunda, Sweden.