

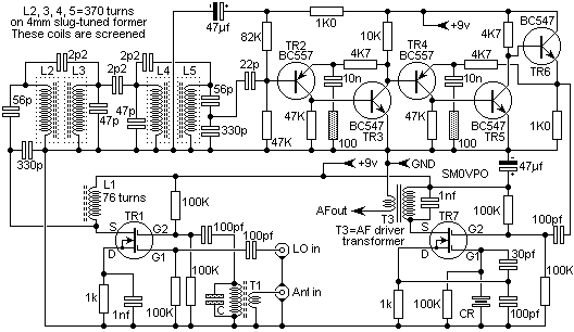
The basic HF receiver is a DC-coupled design, as shown above. The 4K7 and 100R resistors set the gain of the amplifier which in this case, is set to 48, giving an overall voltage gain of over 2300. The DC conditions are set by the first amplifier (TR2 and TR3) and are used to bias the second amplifying section (TR4, TR5 and output buffer stage TR6).
IF filtering is performed by L1, L2, L3, L4 and L5 which are inserted before the main amplifier. The IF amp is coupled to the product detector, which is based upon a Dual-gate FET. Almost any Dual-gate FET will work well in this application. The product detector uses a ceramic resonator for 500KHz in the oscillator. L1, L2, L3 and L4 should be adjusted so that the filter passband is centered on the frequency of the ceramic resonator, ideally tuned to one side or the other by 1KHz or so for CW reception. The fixed capacitors 47pf, 56pf and 330pf must be polystyrene capacitors, in the interests of frequency stability of the IF.
For USB reception, tune L1, L2 and L4 to 501KHz. Tune L3 and L5 to 502KHz.
For LSB reception, tune L1, L2 and L4 to 499KHz. Tune L3 and L5 to 498KHz.
L3 and L4 can be TOUCHED A LITTLE to get a flat IF response, but this is not really necessary. If you do not have a sweep generator handy then forget it. All coils are wound on a 4 mm slug-tuned former, but there may be some minor variation, depending upon the formers you use. I robbed mine from a Aerotron UHF base transciever multiplier stage. L1 - L5 are all wound using VERY thin wire I robbed from an AF transformer. Sorry but I do not know the guage. All coils are secured with a little candle-wax melted into the winding, but this will change the frequency a little. L1 to L5 are fitted inside individualy screened containers. Construction is otherwise quite straighforward.
T1 and C in G1 of TR1 tune the incomming RF. On my prototype I used:
1.8MHz - 75 turns tapped at 8 turns. C=180pf.
3.5MHz - 38 turns tapped at 5 turns. C= 82pf.
7 MHz - 20 turns tapped at 3 turns. C= 47pf.
10 MHz - 16 turns tapped at 2 turns. C= 39pf.
14 MHz - 11 turns tapped at 2 turns. C= 22pf.
Tuning T1 is not necessary as the bandwidth is wide enought to cover the SSB or CW sections of all the HF bands I was interested in. Just "peak" T1 for maximum received signal when the rest of the receiver is finished.
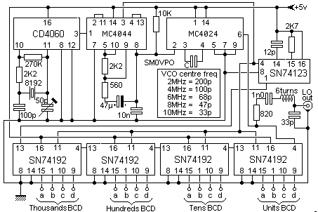
THE SYNTHESISER
There has been a lot of confusion regarding the MC4044 and MC4024 ICs. These are NOT CMOS devices, but linear devices produced by Motorola. I recorded the circuit correctly with the correct ICs and pin connections the first the first time I drew it. I did however omit a couple of wires:
1. All Counter chips (74192) pin 11.
2. Phase Detector (MC4044) pin 3.
3. Pulse Stretcher (74123) pin 4.
These are all connected together. The following circuit diagram has been corrected and includes my previous omitions. Sorry!!

Very simple design and will cover the centre frequency plus or minus 20%. It is completely powered by a single 5 volt supply. A 10nf decoupling capacitor is fitted across every IC in the circuit, but there was not enough space in the circuit to show this. Receive frequency is selected with BCD switches & covers the selected band in 1KHz steps. The variable cap in the reference oscillator is varied to "clarify" the received signal. The synthesizer must be tuned to 500KHz above/below the frequency you want to receive if the receiver board is set to 500KHz.
I have though of dividing the 1KHz reference signal by 10 and adding another "74192" programeable divider to give me 100Hz tuning steps, but I have never "got-a-round-twit". The sysnthesizer is the latest addition to the receiver.
The synthesiser works up to 9.999MHz but I have not tried it any higher.
THE HF VFO

This is a very simple VFO which is one of my basic "building blocks" and has been used in several projects. I have used this VFO with the receiver up to 14MHz, but I considered that going any higher would not be advisable because I hate receivers that drift.
If you wish to build the rceiver with a VFO and NOT the synthesiser then the IF may be any frequency you want; you will not be restricted to 500KHz.
THE VHF VFO

This is based upon a crystal that may be "pulled" by a few KHz. If your main interest is VHF then it may be adviseable to build the receiver for 10.7 MHz and use standard VHF (Pye, Storno, Trio 2200, 44MHz) crystals in a converter from 144 to 10.7MHz. The circuit shown will work well, but the frequency is limited because the crystal cannot be pulled by more than 10KHz or so.
Have fun, de HARRY, Lunda, Sweden.