Author = Frank V. Hughes
Bootstrapping involves the use of positive feedback from output to input 
of an amplifier, of nearly unity gain, in such a way that a particular point in 
the circuit is "pulled up as if by its own bootstraps"
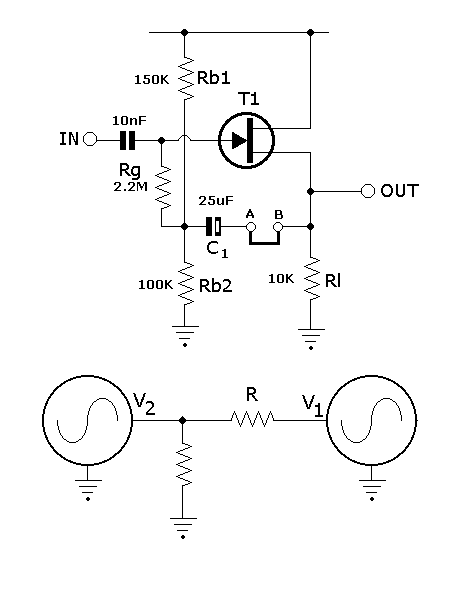
The bootstrap 
technique is used to make a low value gate resistor Rg appear to have a much 
higher value as seen by the input signal.
With the addition of a large fixed 
capacitor C, connected from the source terminal of the transistor to the bottom 
end of Rg and to the junction of Rb1 and Rb2.
Assume link A-B is 
removed.
The input resistance seen by the signal Vin is now Rg plus the 
parallel combination of Rb1 and Rb2.
In a practical case it might be around 
2.5Mohm.
If link A-B is connected; the change in signal current through Rg is 
almost zero, since there is no net change in voltage across it.
Rg 
behaves as if its resistance was infinitely large, in terms of its loading 
effect on the signal. The resistor seems to have infinite impedance although we 
know the real impedance of the resistor is low. If we call the voltage gain of 
the source follower Av and since the whole of the output is fed back through the 
capacitor C to the bottom of Rg, the actual AC voltage V1 across Rg must be 
given by the equation 
The Ac current i1 
through Rg is given by
So the effective shunt 
impedance of the gate bias network, as seen by the signal must be 
Now let Rg = 2 Mohm and 
Av be 0.95
The apparent shunt resistance seen by the signal will be 

Capacitor 
C1's reactance should be less than Rg's resistance at the lowest expected 
frequency. 
This will ensure that 
the high input impedance is maintained at all signal frequencies.
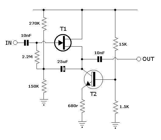
The input 
resistance can be further raised by using the compound source follower with 
bootstrap.
A 
bipolar transistor is used as the load resistor of the FET, in place of resistor 
Rl.
T2 serves as a constant current device, i.e. one with a high apparent 
internal resistance which nevertheless has quite a low ohmic resistance from 
collector to ground.
The effect is to provide the FET with a very high 
dynamic load in its source circuit while maintaining a low ohmic resistance from 
source to ground . 
This results in a voltage gain of around 0.99 c.f. 0.95 
as previous.
Therefore the effective value 
With the already high 
impedance of JFET and MOSFET devices anyway the need for "bootstrapping" is 
mostly unwarranted.
However this technique was used extensivley in vacuum 
tube and transistor circuits where the input signal device could only be very 
lightly loaded, i.e. photo tubes, condensor microphones, pulse forming networks 
etc.
But I thought the theory was good enough to revise again.